HoFFi's Pfusch (public)

  • Dank PeterAH konnte ich die Probleme erstmal beheben.

    Nun stehe ich aber vor dem nächsten Problem.

    Irgendwie wollen mit PrecisionFarming, keine Unkrautspritzen mehr funktionieren, was die Basis für das "weeder module" ist.

    WIP - Amazone BoniRob - Weeder Module

    ...official coffee-to-xml converter...

    ...complaining about other people's log-files since FS13...

    specialized in: textures, ingaming, animations, tutorials and things nobody ever thought about

  • Ach, das wird schon irgendwie


    Externer Inhalt youtu.be
    Inhalte von externen Seiten werden ohne Ihre Zustimmung nicht automatisch geladen und angezeigt.
    Durch die Aktivierung der externen Inhalte erklären Sie sich damit einverstanden, dass personenbezogene Daten an Drittplattformen übermittelt werden. Mehr Informationen dazu haben wir in unserer Datenschutzerklärung zur Verfügung gestellt.

    ...official coffee-to-xml converter...

    ...complaining about other people's log-files since FS13...

    specialized in: textures, ingaming, animations, tutorials and things nobody ever thought about

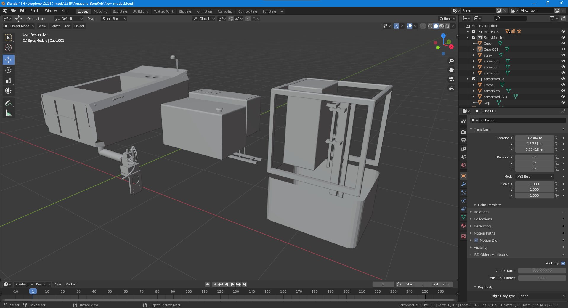
  • Aktuell hat das Teil (ist ja im Grunde ein Geräteträger) 3 Module:

    - Sprayer (selektive Düngeausbringung)

    - Weeder (selektive Unkrautbekämpfung mittels rotierendem Faden, wie man es von Rasentrimmern kennt)

    - soilSample (Bodenproben auf Basis PrecisionFarming)

    - seeder (in Planung aber noch nicht angefangen)

    Das "selektive" ist rein vom realen Modell übernommen.

    Im LS gibt es eine feste Arbeitsbreite von 1m.

    Es gibt zwar Kameras am Modell, welche eigentlich die "Selektion" vornehmen/erkennen, aber ich halte es als Mod dann eher praktikabel.

    Einzig die Animationen sind so ausgelegt, das es "selektiv" wirkt.

    ...official coffee-to-xml converter...

    ...complaining about other people's log-files since FS13...

    specialized in: textures, ingaming, animations, tutorials and things nobody ever thought about

  • Uff da haste dir ja aber was vorgenommen. Viel spaß und gutes gelingen. Hoffe du kannst es so machen wie du es für richtig hälst. Allein die ganzen Funktionen in so einen kleinen Kasten zu verstauen. Respekt!!!

    Nicht zu arbeiten von Früh bis Spät sei keinem geraten, Neid erfüllt das Blumenbeet aber nicht den Spaten.

  • Was ist derweil passiert:

    - es gibt nun 3 funktionierende Module (Sprayer, Weeder, SensorModule)

    - Weeder funktioniert leider nur wie eine Unkrautspritze, da Giants die spec "weeder" wohl nicht in Selbstfahrern mag

    - durch diverse Mesh-Fehler (z.B. komischer Schattenwurf) wurde das komplette 3D-Modell von Grund auf neu gebaut (ein Dank an JD_Power und Raptor)

    - diesmal wurden Seams vernünftig gelegt um eine bessere UV und damit AO zu gewährleisten

    - es geht also wieder ans Ausrichten im GE und die 3 Module müssen noch neu gebaut werden

    ...official coffee-to-xml converter...

    ...complaining about other people's log-files since FS13...

    specialized in: textures, ingaming, animations, tutorials and things nobody ever thought about

  • Sag mal warum hast du denn so eine geringe Uv Auslastung das sind mal gerade 30 bis 40 %.

    Du musst das mit dem Packmaster zusammenpacken wenn du es gut machst kannst du sogar an die 72-79% Uv Auslastung Kommen.

    Ich würde auch in Höheren Sampels Backen die Noise (Schwarzen Punkte) die kann man auch nicht gut Denoisen ma s 1024 Sampels.

    Beim Weidemann kann man auf dem Modell die Schwarzen Punkte Nois sehen das ist nicht so Legga.

    Machst du noch eine Normal ? Bevel Shader und so?

    Auch wenn das Thema im Namen ei Pfusch hat sollte man doch auf Qualität setzen und es ordentlich machen.

    Grüße

    Einmal editiert, zuletzt von Noah1735 (10. Januar 2021 um 11:39)

    • Offizieller Beitrag

    Sag mal warum hast du denn so eine geringe Uv Auslastung das sind mal gerade 30 bis 40 %.

    Du musst das mit dem Packmaster zusammenpacken wenn du es gut machst kannst du sogar an die 72-79% Uv Auslastung Kommen.

    na die Module brauchen ja auch noch Platz (also bin da nicht richtig mit drinn, aber ich würde es so machen)

    Das ja auch noch nicht alles final

  • Jup da wird nochmal optimiert und es kommen noch Sachen dazu

    ....und für das erste eigene Modell, bin ich schon zufrieden mit dem Ergebnis.

    Da sollte man auch keine "Perfektion" erwarten.

    Ist ja keine xml, sonst hätte man das durchaus bei mir voraussetzen können.

    EDIT:

    Der Neubau geht langsam voran.

    EDIT:

    Nun wird es spannend

    Edit:

    Update vom BoniRob ist nun zum zweiten mal eingereicht.....es wurden wieder Sachen beanstandet, die beim ersten Durchlauf nicht beachtet wurden *hust*

    Derweil geht es an das nächste "Zwischenprojekt"

    ISARIA PPO Compact (prefab)

    EDIT:

    soweit ist das Prefab fertig.

    Fehlen nur noch die Vorbereitungen zum DL mit den beiden Farbschemen (weiß ISARIA und rot Fritzmeier)

    ...official coffee-to-xml converter...

    ...complaining about other people's log-files since FS13...

    specialized in: textures, ingaming, animations, tutorials and things nobody ever thought about

    8 Mal editiert, zuletzt von da-hoffi (4. April 2021 um 21:55)

  • Mal wieder etwas entstauben hier.

    Da unser guter Crouwler im 19er leider nichts mehr releasen wird, wollte ich etwas unterstützen und hab mir sein Fliegl HKL System vorgenommen.

    Dabei hat das Güllefass zwar diverse Verteiler bekommen aber irgendwie fehlte da was.

    Also kam die grandiose Idee (Danke dafür nochmal), einen Schleppschlauch/-schuhverteiler mit kleinerer Arbeitsbreite zu machen.

    Da Fliegl IRL auch was schönes im Angebot hat, was nicht gleich 24m breit ist, wurde der Fliegl Compact mal in Angriff genommen.

    Aktuell befindet sich zwar alles noch im Status "3D Modell bauen", dennoch wurde das ganze bereits zur besseren Veranschaulichung ingame gebracht.

    Dabei handelt es sich nun um die 7,5m Variante.

    ...official coffee-to-xml converter...

    ...complaining about other people's log-files since FS13...

    specialized in: textures, ingaming, animations, tutorials and things nobody ever thought about

  • Dezenter Umschwung auf ein anderes Projekt.

    Soweit ist alles fertig aber der Fliegl Compact sollte eigentlich noch mit rein, was definitiv noch einige Zeit braucht.

    ...official coffee-to-xml converter...

    ...complaining about other people's log-files since FS13...

    specialized in: textures, ingaming, animations, tutorials and things nobody ever thought about